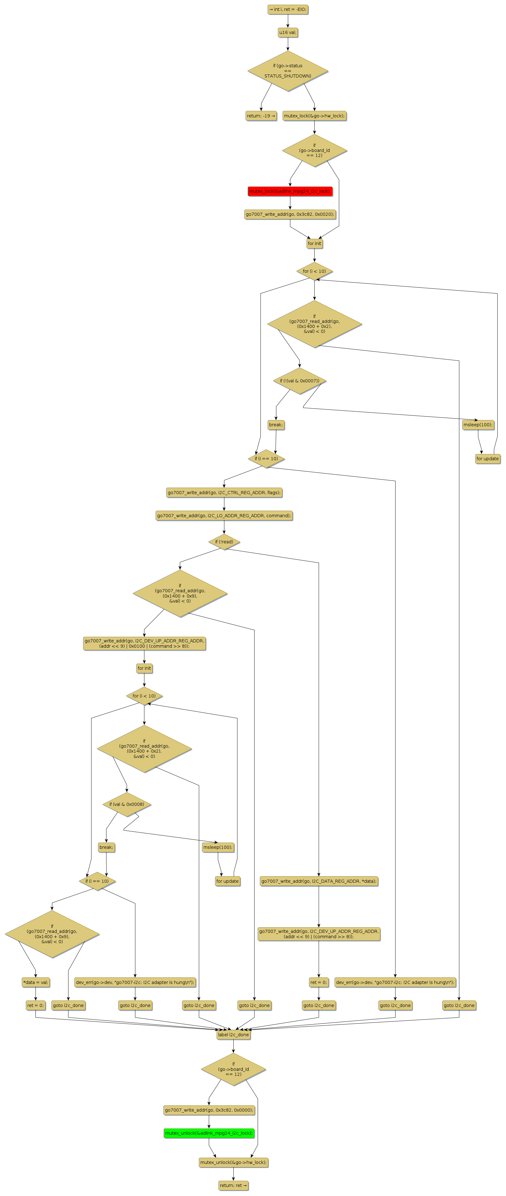
Instance Verification Kit (IVK)
mutex lock @ [2071+35+/linux-3.19-rc1/drivers/media/usb/go7007/go7007-i2c.c]
Instance Signature: adlink_mpg24_i2c_lock
|
The Matching Pair Graph:
|
|
Function Name
|
Control Flow Graph (CFG)
|
Events Flow Graph (EFG)
|
Source Correspondence
|
|
go7007_i2c_xfer
|
|
|
[1520+15+/linux-3.19-rc1/drivers/media/usb/go7007/go7007-i2c.c]
|